总投资85.8亿元!新疆哈密1500万吨煤炭清洁高效利用项目进入设备安装

发布时间:2025-05-27          浏览次数:1088

今年以来,哈密市立足煤炭资源特别是富油煤资源优势,以建设国家煤制油气战略基地、国家级综合能源产业化示范基地为主线,加快推进富油煤资源的保护性开发和高值化利用,积极打造国家级富油煤综合利用示范区,全力构建煤炭分质分级利用、煤基化学品和新材料、煤制油等多条产业链,推动富油煤从“燃料”向“原料+材料”转变。


image.png

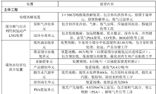
这几天,在伊吾工业园区内,由新疆慧能煤清洁高效利用有限公司投资建设年处理1500万吨煤炭清洁高效利用项目,进入到了设备安装阶段。项目总投资额为85.8亿元,是“十四五”期间哈密国家级煤制油气战略基地确定以来,首个获得备案的煤炭分质分级利用项目,主要建设内容包括每年1500万吨粉煤热解装置、煤分解气综合利用制氢副产LNG装置、每年130万吨煤焦油加氢联合装置(含每年40万吨煤基馏分油脱氢装置)以及全厂配套公辅工程等。


该项目是国家能源局批复的煤炭深加工产业示范项目,承担了“煤炭分质分级清洁高效利用技术装备产业化示范”和“粉煤热解高温油尘分离装置工业化示范”两项任务,在区域能源战略布局中具有典型示范作用。

image.png

项目依托河南龙成集团首创的“低阶煤旋转床低温热解分质转化技术”,通过智能温控、高温动态密封及高效除尘三大专利技术,在常压低温条件下实现煤焦油产率提升10%、灰分含量降至0.03%以下,成功破解高温油气除尘、动态密封等世界性技术难题。


为了确保项目早日投产见效,建设单位通过加大现场人员和设备投入,同时优化现场组织,倒排工期,安排各个项目节点任务的顺利完成。

image.png

新疆慧能煤清洁高效利用有限公司施工管理部部长杨成砖介绍:“项目整体计划在2025年底前完成主要装置区建设与设备安装,2026年4月底完成调试,进行试生产。2025年11月底完成煤储运区、煤气深加工的冷鼓、焦油氨水分离、耐硫变换、脱硫脱碳、酚氨回收等施工;12月底前完成220千伏变电站、系统管网、给水及消防站、仓库、中心控制室、化验楼等配套公辅设施施工;2026年3月底前完成热解区的提质窑、膜式除尘、煤气深加工区的一二次增压机、煤焦油加氢工段的预处理循环氢压缩机、一段二段加氢压缩机、新氢压缩机、重整区域的循环氢压缩机等长周期关键设备及工艺管道安装。”

image.png

项目将低阶煤加工为优质提质煤、轻质煤焦油和高热值煤气,高热值煤气通过净化深冷分离制取LNG联产氢气,氢气作为煤焦油加氢氢源,轻质煤焦油可加氢制取汽柴油等,真正实现了煤炭分级分质清洁高效利用。


据介绍,该项目突出富油煤清洁高效利用产业的高端化、多元化、低碳化发展,把加强科技创新作为主要着力点,加强关键核心技术的攻关,稳步提升高效转化水平。各主要生产区域均配套环保设施,实现废气达标排放,废水经预处理、生化深度处理之后实现零排放;项目达产后每年可节约标煤约44.6万吨,可间接减少二氧化碳排放约109.72万吨。预计将创造1000余个就业岗位,同时带动本地煤炭、物流运输、服务业等多个行业发展。


项目采用的绿色技术已入选国家《绿色低碳先进技术示范项目清单》,其三项专利更被纳入"一带一路"绿色技术推广体系,据测算若在全国推广,年可减排二氧化碳1.25亿吨。


目前,哈密市在已经形成的“煤—甲醇—甲醛、聚丙烯、甲基丙烯酸甲酯”、“煤—煤焦油—成品油”、“煤—焦炉煤气—乙二醇、LNG、液氨”等产业链基础上,全力构建煤炭分质分级利用、煤基化学品和新材料、煤制油等多条产业链,正围绕装备创新、水资源集约、碳捕集等关键指标,筛选培育更多示范项目,力争到2026年建成国家级富油煤综合利用示范区,为保障国家能源安全、推动西部高质量发展提供新范式。  

image.png

新疆慧能煤清洁高效利用有限公司

1500万吨/年煤炭清洁高效利用项目



建设性质:新建项目

建设单位:新疆慧能煤清洁高效利用有限公司

行业类别及代码:252煤炭加工

建设规模:
年处理原煤1500万吨。项目通过1500万吨/年粉煤热解装置,将原煤生产为提质煤、粗煤气、煤焦油:其中,粗煤气通过煤气制氢副产LNG装置生产LNG、LPG、化工轻油等产品:煤焦油通过150万吨/年煤焦油加氢联合装置生产轻质化煤焦油1#和轻质化煤焦油2#,然后将轻质化煤焦油2#与外购石脑油通过40万吨/年煤基馏分油脱氢单元生产液化气、轻石脑油、C5馏分油、苯、非芳烃、混合芳烃等产品。

建设地点:厂址位于伊吾工业园区白石湖煤炭高效综合利用产业区

项目投资:总投资为885886万元,环保投资35550万元;

劳动定员:劳动定员1155人,其中生产工人1060人,技术管理人员95人:

建设时序:2023年10月开工建设,2025年10月计划投产:

生产制度:全年工作日333天,年操作时间8000小时;




总工艺流程:



1500万吨/年原煤在干燥机中与热风炉废烟气充分换热脱除5~8%水分,然后经进料螺旋输送机将原料煤送入提质窑进行热解加工,生产湿煤气、提质煤粉、提质煤。其中提质煤经过加湿后作为成品出厂,湿煤气经煤分解气冷却增压装置后,生产净化煤气、煤焦油、硫磺、液氨。硫磺和液氨作为产品出厂,煤焦油少量外卖,其余经原料预处理后进入煤焦油轻质化装置加工,净化煤气经脱碳深冷分离提氢后,生产LNG、 LPG、深冷尾气、凝析油,其中LNG、 LPG、凝析油作为产品出厂,含氢尾气进入一氧化碳变换装置,变换气进煤分解气综合利用PSA提氢装置,H2产品气作为全厂的氢源供煤焦油轻质化装置和煤基馏分油脱氢装置用氢,提氢尾气送燃料气管网使用。

原料气净化产的煤焦油经过原料预处理后进入煤焦油轻质化装置生产粗液化气、轻质化煤焦油2#、轻质化煤焦油1#,燃料油。其中轻质化煤焦油1#、燃料油直接出厂,粗液化气经产品精制后出厂,轻质化煤焦油2#与外购煤基馏分油作为煤基馏分油脱氢装置的进料生产液化气、轻石脑油、C5馏分油、苯、非芳烃、混合芳烃。为提高氢气纯度,项目设PSA提氢装置,回收煤焦油轻质化装置和煤基馏分油脱氢装置(含预加氢)中富氢气体的氢气,不足的氢气由脱碳深冷分离提氢装置提供,满足全厂用氢需求。

全厂酸性气送至原料气净化单元的硫磺回收装置。

正常情况下项目煤分解气综合利用装置以及煤焦油轻质化联合装置生产的氢气可满足焦油加氢装置用氢需求,考虑到装置建设的不同步性,以及煤基馏分油脱氢装置停车时能满足焦油加氢正常运转需求,设置一座纯氧循环流化床气化炉做备用供氢装置,生产的粗煤气并入煤分解气净化系统,循环流化床纯氧气化装置粗煤气生产能力按照40000Nm3/h考虑。

建设内容:

建设内容包括1500万吨/年粉煤热解装置、煤分解气综合利用制氢副产LNG装置、150万吨/年煤焦油轻质化联合装置等工程,同步建设相应的公用辅助设施:成品油罐区、煤焦油罐区、石脑油罐区、污油罐区、苯罐区、液氨罐区、液化气罐区等;火炬设施;给水及消防水加压站、循环水场、污水处理设施、泡沫站、事故水监测设施、雨水监测设施、总变电所、若干区域变电所、除盐水站、空压站、空分站等。



image.png




       声明:本站部分文章信息来源于网络转载是出于传递更多信息之目的,并不意味着赞同其观点或证实其内容的真实性,且不对因信息的不正确或遗漏导致的任何损失或损害承担责任。转载的文章遵循原作者的版权声明,如果原文没有版权声明,按照目前互联网开放的原则,我们将在不通知作者的情况下,转载文章。本公众号所刊发、转载的文章,其版权均归原作者和机构所有。
Copyright © 2018 2025新疆化工展览会 All Rights Reserved.  沪ICP备20010020号-7
技术支持:易尼网络