总投资85.8亿元!新疆慧能1500万吨煤炭清洁项目全厂大件设备吊装
发布时间:2025-11-07 浏览次数:1571
11月5日,新疆慧能煤清洁高效利用有限公司1500万吨/年煤炭清洁高效利用项目全厂大件设备吊装工程正式启幕,两台低压加氢反应器(位号:3203-R-1101)顺利吊装就位,为项目建设打响关键一枪。

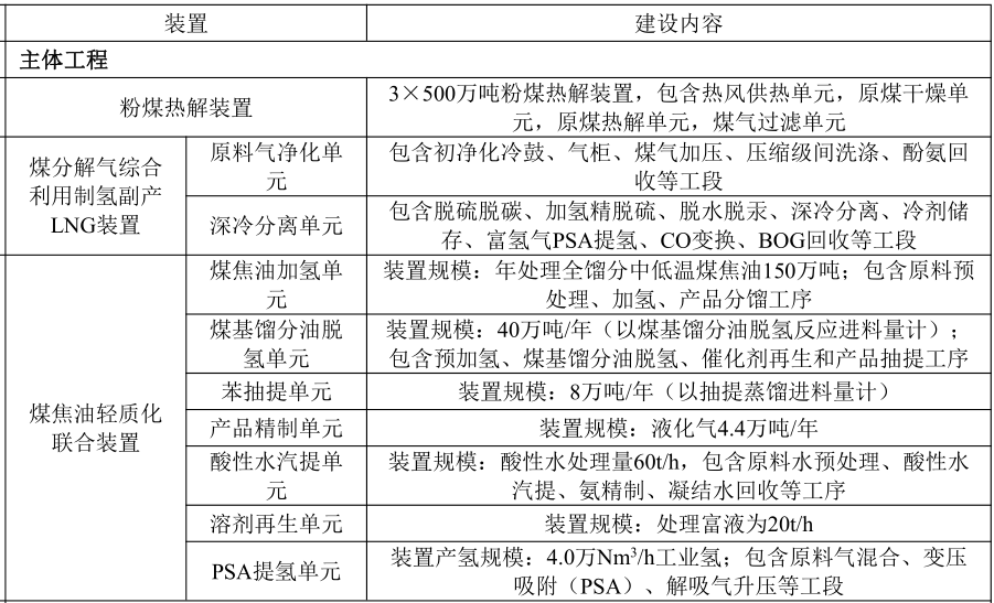
该项目总投资85.8亿元,是“十四五”期间哈密国家级煤制油气战略基地确定以来首个获得备案的煤炭分质分级利用项目,建设内容主要包括1500万吨/年粉煤热解装置、煤分解气综合利用制氢副产LNG装置、130万吨/年煤焦油加氢联合装置(含40万吨/年煤基馏分油脱氢装置)及全厂配套公辅工程等。
项目采用由河南龙成集团有限公司自主研发的低阶煤旋转床低温热解分质分级清洁高效综合利用技术,该技术于2023年被国家能源局认定为第三批能源领域首台(套)重大技术装备,同时也是国内唯一入选的低阶煤分质分级利用领域技术,与传统的中、高温热解技术相比,这一技术显著提高了产出率,能最大限度地提取出煤里的油。据介绍,该项目不仅实现煤炭资源的高效利用,还实现了零排放。待全面建成并投产后,每年能产出提质煤870万吨、柴油90万吨、甲苯和二甲苯27万吨、LNG和LPG70万吨,以及化工轻油、重芳烃、液氨和硫磺等副产品。年销售收入预计可实现180亿元,创造税收超15亿元,新增就业机会1100余个,并为周边物流运输和服务保障等领域提供近万个就业岗位。新疆慧能煤清洁高效利用有限公司
1500万吨/年煤炭清洁高效利用项目
年处理原煤1500万吨。项目通过1500万吨/年粉煤热解装置,将原煤生产为提质煤、粗煤气、煤焦油:其中,粗煤气通过煤气制氢副产LNG装置生产LNG、LPG、化工轻油等产品:煤焦油通过150万吨/年煤焦油加氢联合装置生产轻质化煤焦油1#和轻质化煤焦油2#,然后将轻质化煤焦油2#与外购石脑油通过40万吨/年煤基馏分油脱氢单元生产液化气、轻石脑油、C5馏分油、苯、非芳烃、混合芳烃等产品。建设地点:厂址位于伊吾工业园区白石湖煤炭高效综合利用产业区项目投资:总投资为885886万元,环保投资35550万元;劳动定员:劳动定员1155人,其中生产工人1060人,技术管理人员95人:建设时序:2023年10月开工建设,2025年10月计划投产:生产制度:全年工作日333天,年操作时间8000小时;总工艺流程:1500万吨/年原煤在干燥机中与热风炉废烟气充分换热脱除5~8%水分,然后经进料螺旋输送机将原料煤送入提质窑进行热解加工,生产湿煤气、提质煤粉、提质煤。其中提质煤经过加湿后作为成品出厂,湿煤气经煤分解气冷却增压装置后,生产净化煤气、煤焦油、硫磺、液氨。硫磺和液氨作为产品出厂,煤焦油少量外卖,其余经原料预处理后进入煤焦油轻质化装置加工,净化煤气经脱碳深冷分离提氢后,生产LNG、 LPG、深冷尾气、凝析油,其中LNG、 LPG、凝析油作为产品出厂,含氢尾气进入一氧化碳变换装置,变换气进煤分解气综合利用PSA提氢装置,H2产品气作为全厂的氢源供煤焦油轻质化装置和煤基馏分油脱氢装置用氢,提氢尾气送燃料气管网使用。
原料气净化产的煤焦油经过原料预处理后进入煤焦油轻质化装置生产粗液化气、轻质化煤焦油2#、轻质化煤焦油1#,燃料油。其中轻质化煤焦油1#、燃料油直接出厂,粗液化气经产品精制后出厂,轻质化煤焦油2#与外购煤基馏分油作为煤基馏分油脱氢装置的进料生产液化气、轻石脑油、C5馏分油、苯、非芳烃、混合芳烃。为提高氢气纯度,项目设PSA提氢装置,回收煤焦油轻质化装置和煤基馏分油脱氢装置(含预加氢)中富氢气体的氢气,不足的氢气由脱碳深冷分离提氢装置提供,满足全厂用氢需求。正常情况下项目煤分解气综合利用装置以及煤焦油轻质化联合装置生产的氢气可满足焦油加氢装置用氢需求,考虑到装置建设的不同步性,以及煤基馏分油脱氢装置停车时能满足焦油加氢正常运转需求,设置一座纯氧循环流化床气化炉做备用供氢装置,生产的粗煤气并入煤分解气净化系统,循环流化床纯氧气化装置粗煤气生产能力按照40000Nm3/h考虑。建设内容:建设内容包括1500万吨/年粉煤热解装置、煤分解气综合利用制氢副产LNG装置、150万吨/年煤焦油轻质化联合装置等工程,同步建设相应的公用辅助设施:成品油罐区、煤焦油罐区、石脑油罐区、污油罐区、苯罐区、液氨罐区、液化气罐区等;火炬设施;给水及消防水加压站、循环水场、污水处理设施、泡沫站、事故水监测设施、雨水监测设施、总变电所、若干区域变电所、除盐水站、空压站、空分站等。