国家能源、中核、中石化三个绿氢项目最新进展

发布时间:2025-10-22          浏览次数:1244

10月14日,国电电力云南新能源开发有限公司云南曲靖绿色氢能源与液态阳光甲醇示范项目(一期)测风服务询价采购。


10月13日,兴安盟生态环境局官网发布兴安盟生态环境局关于中核科右前旗风储制氢制氨一体化示范项目-制氢项目环境影响评价文件受理情况的公示。


10月9日,中国招标投标公共服务平台发布《中天合创能源有限责任公司乌审旗风光制氢一体化项目二期节能评估报告、碳排放评价、“两高”论证报告编制技术服务招标公告》。


国电电力云南新能源开发有限公司云南曲靖绿色氢能源与液态阳光甲醇示范项目(一期)
10月14日,国电电力云南新能源开发有限公司云南曲靖绿色氢能源与液态阳光甲醇示范项目(一期)测风服务询价采购。

1.jpg

国电电力云南新能源开发有限公司云南省绿色氢能源与液态阳光甲醇示范项目(一期)于2024年10月备案,项目总投资额135000万元,化工部分规划占地100亩,总建筑面积2000平方米,主要建设年产绿氢3000吨、绿色甲醇1万吨生产及纯化装置,年捕集1.5万吨二氧化碳装置,配套氢气、甲醇存储装置及供水、配电等公辅设施。绿电部分主要建设200MW风力发电装置(曲靖青龙风电场项目)、一座110kV变电站及相应输变电设施,作为化工部分制氢、制甲醇的绿色电源。
云南绿色氢能源与液态阳光甲醇示范项目总规划建设年产1.5万吨绿氢和6万吨绿色甲醇,绿醇制备采用中国科学院大连化学物理研究所李灿院士团队成果“利用绿色氢能制备液态阳光甲醇技术”,二氧化碳捕集技术采用清华大学费维扬院士团队成果“改性无机化合物捕集二氧化碳技术”,即将风光耦合绿色电力直供送到化工园区的氢醇车间,通过智能控制技术实施柔性制氢,并与捕集的工业二氧化碳合成液态阳光甲醇。

2.jpg

中核科右前旗风储制氢制氨一体化示范项目


10月13日,兴安盟生态环境局官网发布兴安盟生态环境局关于中核科右前旗风储制氢制氨一体化示范项目-制氢项目环境影响评价文件受理情况的公示


兴安盟汇科能源有限公司拟投资120000万元,在兴安盟工业园区建设中核科右前旗风储制氢制氨一体化示范项目制氢部分,规划新建制氢规模为56000Nm³/h的制氢站,设56台1000Nm³/h电解槽,同时设置氢气压缩储存系统副及其配套设施包括3台15万m3氢气气柜及4台15万m³氧气气柜;建设一套10000Nm³/h氧气液化装置并配备2个20000m3液氧储罐。同时建设一座220kV变电站,安装2台2台250MVA主变压器,所用电来自风电部分。
该项目与金风绿能氢能科技(兴安盟)有限公司兴安盟金风科技风电制氢(一期)项目布置在同一地块内,两个项目均为风电制氢项目,该项目部分公用工程(如循环水、水处理、脱盐水站、化验室、中控等)均依托金风制氢项目。
建设完成后可达年制氢量约2.7亿Nm³/a(折2.41万吨/年);年制氧量2.15亿Nm³/a(绿氧1.35亿Nm³/a(16875Nm³/h)、液氧0.80(10000Nm³/h)。

3.jpg

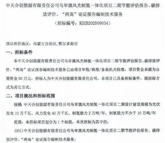
中天合创能源有限责任公司乌审旗风光制氢一体化项目二期
10月9日,中国招标投标公共服务平台发布《中天合创能源有限责任公司乌审旗风光制氢一体化项目二期节能评估报告、碳排放评价、“两高”论证报告编制技术服务招标公告》
公告显示:二期项目设计建设规模为光伏发电10万千瓦、风力发电40万千瓦、制氢能力2万吨/年、制氨能力不少于10万吨/年。
鄂尔多斯市乌审旗风光融合绿氢化工示范项目一期制氢厂[电解水制氢规模3万吨年(5.6万标立方米时)1制氢装置(48套1000Nm3/h电解槽、4套2000Nm3/h电解槽)、储运设施(6台1875m3球罐),配套电储能3MW/6MWh,所产氢气供中天合创煤化工项目使用。一期由中国石化工程建设有限公司EPC总包,目前已完成主要设备采购,正在建设中。
据此前发布信息,中天合创能源有限责任公司乌审旗风光制氢一体化项目一期已于2024年12月开工,2025年9月完成一期项目48套1000~1500Nm³/h水电解槽/碱性电解水制氢设备招标,隆基氢能、三一氢能、华电科工三家电解槽厂家分别获得24套、16套、8套碱性电解槽订单。

4.jpg



       声明:本站部分文章信息来源于网络转载是出于传递更多信息之目的,并不意味着赞同其观点或证实其内容的真实性,且不对因信息的不正确或遗漏导致的任何损失或损害承担责任。转载的文章遵循原作者的版权声明,如果原文没有版权声明,按照目前互联网开放的原则,我们将在不通知作者的情况下,转载文章。本公众号所刊发、转载的文章,其版权均归原作者和机构所有。
Copyright © 2018 2025新疆化工展览会 All Rights Reserved.  沪ICP备20010020号-7
技术支持:易尼网络